전자파 적합성은 전기·전자 기기에서 우발적으로 발생하여 전파되는 전자파력 에너지(불요파, 노이즈)를 낮추거나 이로부터 받는 장해를 적정 수준 이하로 낮추는 것(전자파내성, EMS)을 연구하는 전기 과학의 한 분야로서 EMC(Electromagnetic Compatibility)로 약칭된다.
전자파 적합성을 개선하기 위해서는 불요파의 방사성 방출을 억제하는 방법과 전자 기기의 불요파에 대한 감응성을 낮추어 내성을 갖게 하는 방법이 있다. 기기의 특성에 따라 두 가지 방법을 모두 적용해야 할 수도 있다.
불요파가 발생하는 기기를 발생원이라 하고 불요파의 간섭을 받는 기기를 감수품이라 한다.
미국 표준 협회는 "전자파 적합성"이란 전기·전자 기기가 통상적으로 사용되는 전자파 환경 안에서, 규정된 안전 범위 안에서 전자파 장애로 인한 성능의 저하를 겪거나 다른 전기·전자 기기에 피해를 주지 않고 설계된 수준이나 성능으로 동작하는 능력이라 정의하고 있다.
전자파 장해(EMI: Electro-Magnetic Interference, 다른 기기에 전자파 장해를 주는 정도)
전파 및 고주파가 희망하는 수신 신호에 간섭을 일으켜 손상을 주는 현상으로 전자파 장해는 본질적으로 원치 않는 전자파가 발생하는 현상 때문에 일어난다. 따라서 전자파 장해를 이루는 요소는 다음의 세 가지로 생각해 볼 수 있다.
1. 반드시 장해를 일으키는 전자파 에너지의 발생원이 있다.
2. 장해 전자파의 세기가 허용한계를 넘어설 때 피해를 받는 기기가 있다.
3. 발생원에서 감수품 사이에 전자파가 전달되는 경로가 있다.
전자파 장해는 자연적 또는 인위적으로 발생될 수 있으며 발생원의 종류에 따라 연속적 장해와 과도적 장해로 구분된다. 자연적인 전자파 장해 발생원으로는 낙뢰, 정전기 등이 있고 인위적인 발생원으로는 방송, 통신 등에 사용되는 방사 주파수의 신호와 같은 의도적 발생원과 과도한 스위칭으로 인한 비의도적 발생원(전자파 적합성 평가 대상)이 있다.
모든 기기에서 전류가 급격하게 변화하게 되면 이에 따른 전자파가 발생하게 된다. 재래식 조명기기의 경우에는 주로 기동시 과도현상에 의해 발생되었으나 최근의 전자식 기기는 반도체인 고주파 스위칭 소자를 사용하고 이로 인하여 전자파가 발생된다.
전자파 장해의 전달 경로

전자파 장해는 그림과 같이 네 가지의 전달 경로가 있다.
1. 방사 주파수의 직접 전달
2. 인덕터에 의한 전달
3. 전기전도에 의한 전달
4. 축전기에 의한 전달
위와 같은 경로를 통해 전달된 전자파 장해는 감수품의 회로에서 전자파 결합을 일으켜 성능에 영향을 주게 된다.
대표적인 전자파 발생기기인 어댑터 또는 컨버터(교류를 직류로 변환하거나 직류를 직류로 변환하는 기기)
1. 용어
1) 전압 강압: AC220V를 특정 전압으로(AC10V) 낮추는 것 – 트랜스(변압기, transformer) 이용, 변압치(트랜스의 2차 측에 발생하는 강압치)는 트랜스의 1차 측과 2차 측의 권선비에 따라 결정됩니다.
* transformer: 전자 상호유도 작용을 이용하여 교류 전압을 높이거나 낮추는 장치. 교류 전원의 종류에 따라 단상 변압기, 삼상 변압기가 있고, 철심과 권선 구조에 따라 내철형 변압기, 외 철형 변압기가 있다.


2) 정류(전파 정류/반파 정류): 양극과 음극을 번갈아 오가는 교류 전기에서 음극의 전류를 양극으로 변환시켜 직류(맥류)로 만들어 줍니다. - 다이오드 이용

3) 평활화: 콘덴서(축전기)의 축 방전을 이용하여, 직류(맥류)의 파형을 평평하게 변환합니다.
4) 고주파 초퍼 제어 및 전압 강압(스위칭 회로): 고주파 스위칭 소자(예: 100kHz)를 이용하여 전류의 ON-OFF를 반복하는 것을 통해 직류 또는 교류의 전원으로부터 실효가로서 임의의 전압이나 전류를 인위적으로 만들어 내는 전원 회로의 제어 방식. 높은 DC 전압을 스위칭 소자의 ON/OFF를 통해 chopping 하고, 고주파 트랜스에서의 강압을 통해 2차 측으로 전달합니다. 이때, chopping 된 파형은 구형파(디지털 화)가 됩니다.
ON-OFF를 반복하는 것으로 인해 노이즈(전자파)가 발생하지만 소형 및 경량화할 수 있다.


* 스위칭 소자(파워 MOSFET-ON/OFF스위치): 펄스 전압(0V~10V), 스위칭 주파수(400K ~ 5 MHz)에 의해 구동(게이트 입력)되는 트랜지스터

2. 트랜스 방식 변환 과정

전압 강압 -> 전파 정류 -> 평활화

3. 스위칭 방식 변환 과정(최근의 일반적 방식)

전파 정류 -> 평활화 -> 고주파 초퍼 제어 및 전압 강압 -> 반파 정류 -> 평활화

4. DC/DC 컨버터(전압 조정): 스위칭 회로에서 ON 시간을 조정하여 특정 전압에 맞는 PWM형식으로 출력하여 전압을 조정

5. 어댑터 또는 컨버터에서 발생하는 노이즈(전자파)
1) 전원 공급에 따른 노이즈
a. 차동 성분 노이즈(Differential Mode noise): 전원선 간에 실리는 노이즈로 진행 방향이 서로 반대
b. 동상 성분 노이즈(Common Mode Noise): 전원선과 접지(ground) 점간에 전압이 발생하고 전원선 간에 실리는 노이즈의 진행방향은 동일

2) 트랜지스터(스위칭 소자)에서 발생하는 노이즈
트랜지스터(스위칭 소자)를 on/off 하는 것(switching)은 고주파 노이즈를 유발한다. 트랜지스터가 off 되는 타이밍에, 높은 di/dt는 voltage spike(과도전류)와 ringing(울림)을 유발한다(그림 4). 트랜지스터의 drain과 source 사이의 전압(VDS)은 높은 dv/dt 특성을 갖고 있으므로, switching시에 발생되는 노이즈는 매우 큰 노이즈이다.

3) 2차 단에 있는 정류 다이오드의 빠른 rising(상승)/falling(하강) 전류에 의한 노이즈
4) 부적절한 PCB 패턴 및 배치로 인해 유발되는 자기장에 의해 발생하는 노이즈
5) 트랜스(transformer)는 노이즈가 전달되는 경로를 제공할 수 있다.
전자파 적합성의 확보
전자파 적합성을 확보하기 위해서는 발생원의 불요파를 억제하는 방법과 감수품의 설계에서 내성을 높이는 방법, 전자파 차폐를 통해 감수성을 낮추는 방법 등이 사용된다.
■ 어댑터에서 발생하는 노이즈(전자파) 대책

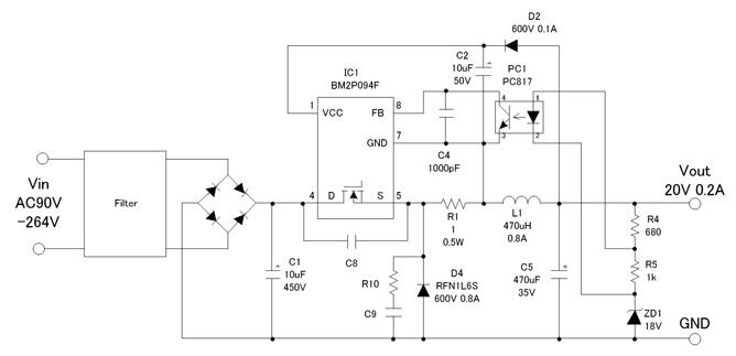
1. 입력부에 필터 추가
입력전압은 리플을 지닌 고전압으로, 내장 MOSFET에서 고속으로 ON / OFF하므로 입력부에 필터를 추가함으로써 노이즈를 저감시킬 수 있습니다.
2. 내장 MOSFET의 드레인 – 소스 사이에 콘덴서 추가
회로도의 C8에 해당됩니다. 정전 용량 47~100pF 정도, 내압은 500V 이상의 콘덴서를 추가합니다. 이는 스너버의 일종으로, 고속 스위칭으로 인한 OFF 시의 서지를 저감합니다. 단, 손실이 증가하므로 온도 상승에 주의해야 합니다.
3. 출력 정류 다이오드 D4에 RC 스너버 추가
C9 : 500V / 1000pF, R10 : 10Ω / 1W 정도를 D4에 병렬로 추가합니다. 이는 ON / OFF 시에 발생하는 스파이크를 저감합니다. 입력 스너버와 동일한 개념이며, 정수는 참고치이므로 실제의 노이즈를 확인하여 조정해야 합니다.

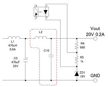
4. 출력에 LC 필터 추가
출력전압에는 스위칭 주파수에 의존한 리플이 존재하며, 그 이외에도 고조파나 인덕턴스, 용량으로 인한 노이즈가 존재합니다. 이러한 노이즈가 문제시되는 경우에는 출력에 LC 필터를 추가하는 것이 효과적입니다.
전자파 적합성에 관한 법규 기준에 부적합한 노이즈(전자파)를 발생시키는 기자재의 경우 이러한 작업들을 통해 전자파 적합성을 확보할 수 있게된다.
전기·전자 기기의 전자파 적합성을 확보하기 위한 국제 표준은 국제 전기 표준 회의의 TC77 분과에서 제정한 IEC61000이다. 세계 여러 나라는 이 국제 표준을 자기 나라의 사정에 맞게 준용하여 전자파 적합성 법규를 운용하고 있다.
대한민국은 전파법 제47조의2에서 전자파인체보호기준에 대한 조항을 신설하여 법적인 근거를 마련하고 과학기술정보통신부 산하 국립전파연구원에서 규제 지침을 운용하고 있으며 주요 지침은 아래와 같다.
링크
1. 전자파적합성 기준
2. 전자파적합성 시험방법
4. 전자파강도 측정기준
5. 전자파흡수율 측정기준
www.rra.go.kr/ko/reference/lawList.do
https://www.rra.go.kr/ko/reference/lawList.do
분야 전체 인증및지정 유선기기 무선기기 전자파적합성(EMC) 기준 및 시험방법 고시·공고명 내용
www.rra.go.kr
* 전자파 적합 대상 기기의 국제 규격에 대응하는 국내 규격

EMI/EMS 전자파 인증기준은 제품규격에 의해 분류되고 정해지게 된다. 각 물품별 세부 기준은 전자파 적합성 시험방법 엑셀 파일에서 확인할 수 있으며, 각 시험방법에 대한 문서를 찾아 확인할 수 있다.
* 제품별 전자파적합성 시험방법 엑셀 파일

국립전파연구원 다운로드 링크
https://www.rra.go.kr/ko/license/20210719_V5.xlsx
https://www.rra.go.kr/ko/reference/lawList_view.do?lw_seq=288
* 전자파적합성 시험방법 일부 개정(2021.02.09)
국가표준 통합 및 범부처 참여형 국가표준 운영체계 도입에 따라 현행 전자파적합성 시험방법의 별표 KN 시험방법을 국가표준(KS)으로 일부 전환
국립전파연구원공고 제2021-10호(2021.02.09)
| KN 16-1-1 ==> KS C 9816-1-1:2020 KN 16-1-2 ==> KS C 9816-1-2:2020 KN 16-1-3 ==> KS C 9816-1-3:2017 KN 16-1-4 ==> KS C 9816-1-4:2020 KN 16-1-5 ==> KS C 9816-1-5:2020 KN 16-2-1 ==> KS C 9816-2-1:2020 KN 16-2-2 ==> KS C 9816-2-2:2020 KN 16-2-3 ==> KS C 9816-2-3:2020 KN 16-2-4 ==> KS C 9816-2-4:2017 KN 16-2-5 ==> KS C 9816-2-5:2020 KN 61000-3-2/61000-3-12 ==> KS C 9610-3-2:2020/KS C 9610-3-12:2020 KN 61000-3-3/61000-3-11 ==> KS C 9610-3-3:2020/KS C 9610-3-11:2017 KN 61000-4-2 ==> KS C 9610-4-2:2017 KN 61000-4-3 ==> KS C 9610-4-3:2017 KN 61000-4-4 ==> KS C 9610-4-4:2020 KN 61000-4-5 ==> KS C 9610-4-5:2020 KN 61000-4-6 ==> KS C 9610-4-6:2020 KN 61000-4-8 ==> KS C 9610-4-8:2017 KN 61000-4-11 ==> KS C 9610-4-11:2020 KN 61000-4-9 ==> KS C 9610-4-9:2019 KN 61000-2-2 ==> KS C 9610-2-2:2017 KN 61000-2-4 ==> KS C 9610-2-4:2017 KN 11 ==> KS C 9811:2019 KN 60601-1-2 ==> KS C IEC 60601-1-2:2007 KN 60974-10 ==> KS C 9974-10:2020 KN 60255-26 ==> KS C IEC 60255-26:2020 KN 41 ==> KS C 9990:2017 KN 301 489-51 ==> KS C 9995:2021 KN 14-1 ==> KS C 9814-1:2020 KN 14-2 ==> KS C 9814-2:2020 KN 15 ==> KS C 9815:2019 KN 61547 ==> KS C 9547:2020 KN 60 ==> KS X 3141:2015 KN 301 489-1 ==> KS X 3124:2020 KN 301 489-17 ==> KS X 3126:2020 KN 301 489-52 ==> KS X 3129:2020 KN 301 489-6 ==> KS X 3128:2014 KN 301 489-13 ==> KS X 3131:2014 KN 301 489-5 ==> KS X 3127:2014 KN 301 489-3 ==> KS X 3125:2020 KN 301 489-9 ==> KS X 3130:2014 KN 301 489-50 ==> KS X 3135:2020 KN 301 489-18 ==> KS X 3132:2014 KN 301 489-15 ==> KS X 3136:2014 KN 301 489-2 ==> KS X 3137:2014 KN 301 489-27 ==> KS X 3134:2014 KN 301 489-32 ==> KS X 3138:2015 KN 301 489-20 ==> KS X 3139:2014 KN 62040-2 ==> KS C 9040-2:2017 KN 60947 ==> KS C IEC 60947-1::2017/KS C IEC 60947-2:2019/KS C IEC 60947-4-1:2016 KN 32 ==> KS C 9832:2019 KN 35 ==> KS C 9835:2019 KN 61800-3 ==> KS C 9800-3:2017 KN 12015 ==> KS B 6955:2019 KN 12016 ==> KS B 6945:2019 KN 17 ==> KS X 3143:2020 KN 61000-6-3 ==> KS C 9610-6-3:2017 KN 61000-6-1 ==> KS C 9610-6-1:2019 KN 61000-6-4 ==> KS C 9610-6-4:2017 KN 61000-6-2 ==> KS C 9610-6-2:2019 KN 100 ==> KS C 9991:2019 KN 101 ==> KS C 9992:2019 KN 160 ==> KS C 9993:2019 KN 15194 ==> KS C 9994:2021 |
* 행정규칙 :: 전자파적합성 시험방법
전자파적합성시험방법
www.law.go.kr
* 시험방법 "KN *****"형식 번호와 "KS X *****"형식 번호는 국립전파연구원 홈페이지에서 검색하고 "KS C *****"형식 번호는 국가표준인증 통합정보시스템에서 검색
- KN / KS X 시험방법 검색: 국립전파연구원 홈페이지 -> 알림소식 -> 고시·공고

전기철도기기류의 전자파적합성 시험방법 KN 50/KN 51을 확인하기 위해 검색명에 "KN50" 입력후 검색
* 특수문자 "/"는 입력하지 말것, 검색되지 않음

검색된 시험방법을 클릭하면 내용을 볼 수 있고 시험방법에 관한 PDF파일을 다운로드 할 수 있다.

- 국가표준(KS) 시험방법 검색: 국가표준인증 통합정보시스템 -> 국가표준 -> 국가표준

정전기 방전 내성시험 방법인 KS C 9610-4-2:2017를 찾기 위해 표준번호란에 공백없이 "KSC9610"를 입력하고 검색

검색된 "KS C 9610"항목에서 "KS C 9610-4-2"를 클릭

"KS C 9610-4-2:2017"의 내용에서 "표준 원문보기"를 클릭하면 시험방법에 관한 PDF파일을 볼 수 있다.

■ 전자파 적합성평가 대상기자재는 아래의 3가지로 구분 할 수 있다.
1. 적합인증 대상기자재
2. 지정시험기관 적합등록 대상기자재
3. 자기시험 적합등록 대상기자재
방송통신기자재등의 적합성평가에 관한 고시
제3조(적합성평가 대상기자재의 분류 등) 별표 1에서 규정한 적합성평가 대상기자재는 다음 각 호와 같다.
1. 영 제77조의2제1항 각 호에 따른 적합인증 대상기자재
2. 영 제77조의3제1항에 따른 적합등록(이하 ‘지정시험기관 적합등록’이라 한다) 대상기자재
3. 영 제77조의3제2항에 따른 적합등록(이하 ‘자기시험 적합등록’이라 한다) 대상기자재
전파법 시행령
제77조의2(적합인증) ① 법 제58조의2제2항에 따른 적합인증(이하 “적합인증”이라 한다)을 받아야 하는 방송통신기자재와 전자파장해를 주거나 전자파로부터 영향을 받는 기자재(이하 “방송통신기자재등”이라 한다)는 다음 각 호와 같다.
1. 전파환경 및 방송통신망 등에 위해를 줄 우려가 있는 방송통신기자재등
2. 중대한 전자파장해를 주거나 전자파로부터 정상적인 동작을 방해받을 정도의 영향을 받는 방송통신기자재등
3. 그 밖에 사람의 생명과 안전 등에 중대한 위해를 줄 우려가 있는 방송통신기자재등
전파법
제58조의2(방송통신기자재등의 적합성평가)
② 전파환경 및 방송통신망 등에 위해를 줄 우려가 있는 기자재와 중대한 전자파장해를 주거나 전자파로부터 정상적인 동작을 방해받을 정도의 영향을 받는 기자재를 제조 또는 판매하거나 수입하려는 자는 해당 기자재에 대하여 제58조의5에 따른 지정시험기관의 적합성평가기준에 관한 시험을 거쳐 과학기술정보통신부장관의 적합인증을 받아야 한다. <개정 2013. 3. 23., 2017. 7. 26.>
전파법 시행령
제77조의3(적합등록) ① 법 제58조의2제3항에 따른 적합등록(이하 “적합등록”이라 한다)의 절차ㆍ방법 및 공고 등에 관하여는 제77조의2제2항부터 제4항까지의 규정을 준용한다.
② 법 제58조의2제3항 단서에서 “대통령령으로 정하는 기자재”란 다음 각 호의 어느 하나에 해당하는 방송통신기자재등으로서 과학기술정보통신부장관이 정하여 고시하는 기자재를 말한다.
<개정 2013. 3. 23., 2017. 7. 26.>
1. 측정ㆍ검사용으로 사용되는 방송통신기자재등
2. 산업ㆍ과학용으로 사용되는 방송통신기자재등
3. 그 밖에 기자재의 특성이나 용도 등에 비추어 지정시험기관의 시험이 필요하지 아니한 방송통신기자재등
제58조의2(방송통신기자재등의 적합성평가)
③ 제2항에 따른 적합인증의 대상이 아닌 방송통신기자재등을 제조 또는 판매하거나 수입하려는 자는 제58조의5에 따른 지정시험기관의 적합성평가기준에 관한 시험을 거쳐 해당 기자재가 적합성평가기준에 적합함을 확인한 후 그 사실을 과학기술정보통신부장관에게 등록하여야 한다. 다만, 불량률 등을 고려하여 대통령령으로 정하는 기자재에 대하여는 스스로 시험하거나 제58조의5에 따른 지정시험기관이 아닌 시험기관의 시험을 거쳐 과학기술정보통신부장관에게 등록할 수 있다. <개정 2013. 3. 23., 2017. 7. 26.>
국립전파연구원고시 제2021-10호 :: 방송통신기자재등의 적합성평가에 관한 고시

▶▶ 자기시험 적합등록 대상기자재의 시험성적서는 자체시험성적서, 지정시험기관이 아닌 시험기관의 시험성적서, 외국에서 시험한 성적서 등으로 자기시험 적합등록을 할 수 있음. (RRA KSDB 제10호(2018.12.27.) )
지정시험기관 개요 (https://www.rra.go.kr/ko/license/A_e_testorgan.do)

지정시험기관 목록에서 지정시험항목의 "VIEW"를 클릭하면 시험가능한 분야/항목을 확인할 수 있다.

■ 전자파적합성 기준(EMC: Electro-Magnetic Compatibility)의 기본 용어
◎ 전자파장해 기준(EMI: Electro-Magnetic Interference): 다른 기기에 전자파장해를 주는 정도
1. 전자회로가 없는 기기의 경우, 전자파 방출의 주파수와 레벨, 그리고 그 영향력은 저압설비의 통상적인 전자파 환경의 일부로 간주된다. 따라서 전자파 방출에 대한 요구사항은 충족될 것으로 간주되어, 검증할 필요가 없다.
(전자파 방해는 때때로 일어나는 개폐동작 중에만 발생될 뿐이다. 전자 파 방해 발생시간은 지속시간이 ms 수준 정도이다.)
2. 전자 회로를 가진 기기는 계속적으로 전자파 방해를 발생시킬 수 있다. 제어 및/또는 보조회로가 9 kHz보다 큰 기본 스위칭 주파수를 갖는 부품을 포함하고 있을 때에만 필요하다.
* 9 kHz보다 큰 무선 주파수 방해에 관한 방출 요구조건을 포함
◎ 전자파내성 기준(EMS: Electro-Magnetic Susceptibility): 다른 기기로부터 전자파의 영향을 받는 정도
1. 전자회로가 없는 기기는 정상사용 상태에서 전자파 방해에 민감하지 않으므로, 전자파 내성시험이 필요하지 않다.
2. 전자회로를 가진 기기는 전자파 방해에 대한 충분한 내성이 있어야한다.
◎ 전자회로 : 능동소자가 하나라도 사용된 회로(비선형 회로), 모든 소자가 수동소자로 되어 있는 회로(선형회로)는 포함되지 않는다.
◎ 수동소자 (Passive Element): 저항, 배리스터, 커패시터, 서지 흡수기, 인덕터, 일반적인 다이오드, 릴레이 등
1. 에너지를 단지 소비, 축적, 혹은 그대로 통과시키는 작용
2. 만들어진 후에는 입력 조건에 의한 소자의 특성 변화가 불가능
3. 외부전원이 필요 없이 단독으로 동작이 가능, 내부 또는 동작 전원(단자 전원)은 필요.


저항 - 전류의 흐름을 방해하고, 전위차(V)를 만듬
인덕터(코일) - 전류의 변화량에 비례하는 전압유도로 전류의 급격한 변화 억제
(저항성분이 주파수에 비례하므로, 주파수가 높을 때는 높은 저항성분 또는 역할)
커패시턴스(콘덴서) - 전압의 급격한 변화를 막음, 축전기(충전/방전기능)
(저항성분이 주파수에 반비례)
** 인덕터와 커패시턴스는 전기적 잡음을 걸러내는 필터역할을 하기도 함
배리스터 : 두 단자 사이의 전압이 낮은 경우에는 전기 저항이 높지만, 어느 정도 이상으로 전압이 높아지면 급격히 저항이 낮아지는 성질을 가진다. 다른 전자 부품을 높은 전압으로부터 보호하기 위한 바이패스로 이용된다.
서지 흡수기 : 옥내피뢰기, 선로의 개폐등 발생할 수 있는 순간과도전압 등의 이상전압이 기기에 영향을 주는 것을 막기휘한 장치
일반적 다이오드 : 한쪽방향으로 전류를 흘리거나 역방향 전류 차단하는 스위치기능
입력신호가 기준보다↑ Short → 전류 통과
입력신호가 기준보다↓ Open → 전류 차단
일반적으로 능동소자에 포함된다. EMC에서는 수동소자로 취급(입력 차단 및 통과 특성)
◎ 능동소자 (Active Element): 트랜지스터(진공관 대체), 연산 증폭기, 진공관, 터널 다이오드, 발광다이오드(LED) 등
1. 입력과 출력을 갖추고 있으며, 입력과 출력에 일정한 관계를 갖는 소자.
2. 전원으로부터의 에너지를 받으면 신호를 발생시키는 등, 에너지 변환을 하는 것.
3. 신호단자 외 전력의 공급이 필요하다


트랜지스터 : 증폭작용 및 스위칭 역할을 하는 반도체 소자.
연산 증폭기 : 두 개의 입력단자와 한 개의 출력단자를 갖는다. 연산 증폭기는 두 입력단자 전압간의 차이를 증폭하는 증폭기이기에 입력단은 차동 증폭기로 되어있다. 연산 증폭기를 사용하여 사칙연산이 가능한 회로 구성이 가능하므로 연산 증폭기라 부르며, 미분기 및 적분기 구현도 가능하다. AC,DC 신호증폭기/ 임피던스 매칭용 버퍼/ 전류-전압 변환기 / 적분기/ 정밀 전류기/ 아날로그 필터/ 발진기
진공관 : 진공 속에서 전자의 움직임을 제어함으로써 전기 신호를 증폭시키거나 교류를 직류로 정류하는 데 사용하는 전기 장비이다.
터널 다이오드: 부성저항특성(전압은 증가하는 데 전류는 감소되는 특성)을 띄는 다이오드는 능동소자, 고주파 특성이 양호하므로 마이크로파의 발진, 증폭, 고속 스위칭(논리회로)에 이용된다.
◎ 업무용/가정용 기기 분류 - 등급(Class) 분류
- 업무용 기기(A급): 높은 방해원을 포함하는 비 공공성 또는 산업용의 저압 회로망/지역/설비에 관련 된다.
주거용 건물에 공급되는 저전압 전력망에 직접 접속된 가정 및 시설 이외의 모든 시설용으로 적합한 기기이다.
- 가정용 기기(B급): 가정용, 상업용 및 경공업 지역/설비와 같이 공공의 저압 회로망에 관련된 환경. 아크용접기와 같은 큰 방해원은 이 환경에 포함되지 않는다.
주거용 건물에 공급되는 저전압 전력망에 직접 접속된 가정 및 시설용으로 적합한 기기이다.
◎ 무선주파수 RF(Radio Frequency: RF): 가청 주파수 부분과 적외선 부분 사이에 있는 전자기 스펙트럼의 주파수.
RF 스펙트럼은 일반적으로 9 kHz ~ 3 000 GHz에 있는 것으로 인정된다.
■ 국립전파연구원고시 제2021-10호
방송통신기자재등의 적합성평가에 관한 고시 개정(2021.06.28)
개정 내용
제8조(적합등록의 신청 등)
④ 제1항에도 불구하고 제3조제2호의 적합등록 대상기자재 중 제4조제1항제1호의 공통기준만을 적용하여 적합등록을 받은 컴퓨터 내장구성품 또는 별표 1 제11호 너목 2)와 3)에 해당하는 기자재로서 적합성평가 대상기자재인 구성품은 지정시험기관의 장으로부터 별지 제15호서식에 따라 적합등록을 받은 기자재의 구성품임을 확인받아 신청할 수 있다. 다만, 현장시험으로 적합성평가 받은 기자재의 구성품은 제외한다.

제10조(적합등록자가 비치하여야 할 서류 등)
2. 사용자설명서 : 제품개요, 사양, 구성 및 조작방법 등이 포함되어야 하며, 다음 각 목에 해당하는 기자재는 별표 4의 사용자 안내문을 포함하여야 한다.
가. 제3조제2호 및 제3호에 따른 별표 1 제11호 가목, 자목에 해당하는 기자재 : 별표 4 제1호
나. 제3조제2호 및 제3호에 따른 별표 1 제11호 비고 제9호를 적용한 기자재 : 별표 4 제2호
* 별표 1 제11호 가목: 산업․과학․의료용 등으로 사용하는 고주파이용 기기류
* 별표 1 제11호 자목: 멀티미디어 기기류
제15조(변경사항의 범위 등)
③ 제1항에도 불구하고 다음 각 호에 해당하는 경우에는 적합성평가기준과 관련되지 아니한 변경사항으로 볼 수 있다.
바. 별표 1 제11호 너목 2) 또는 3)에 해당하는 기자재의 구성품을 적합성평가를 받은 동등한 기능의 구성품으로 대치하거나 해당 기자재에 적합성평가를 받은 구성품을 추가
[별표 1] 적합성평가 대상기자재(제3조 관련)
2. 항공업무용 무선설비의 기기
※ 비고
1. 가목에 해당하는 기자재에 대한 제5조제1항제3호에 따른 시험성적서는 제조국 정부로부터 국제적 규격에 부합함을 입증하는 항공인증(TSO 등) 또는 전파인증을 받은 기자재인 경우 해당 시험성적서로 대체하여 제출할 수 있다. 이 경우 제5조제1항제5호와 제6호의 부품배치도 또는 사진 및 회로도의 제출을 생략할 수 있다.(이 규정은 별도 고시하기 전까지 적용한다.)
11. 전자파장해를 주거나 전자파로부터 영향을 받는 기기
가.산업ㆍ과학ㆍ의료용 등으로 사용하는 고주파이용 기기류
5) 전기용접기류 (총형아크접착기 포함) --> 삭제
하.기타 기기류
7) 전기용접기류
(아크용접기, 총형아크접착기, 플라즈마용접기, 플라즈마절단기) -> 자기시험
너. 그 밖에 특수조건의 기자재 등 원장이 인정하는 기자재
1) 다목, 라목, 자목 1)에서 32) 및 37)에 해당하는 기자재로 직류전원만을 사용하여 동작하는 기자재 -> 자기시험
2) 가목, 다목, 사목, 자목에 해당하는 기자재로 주문·제작 방식으로 생산되고 기자재의 단면 최대 길이가 4m를 초과하거나 높이가 3m를 초과하는 대형기자재 -> 지정시험기관/자기시험(해당 기자재의 적합성평가 유형을 적용)
3) 가목, 다목, 사목, 자목에 해당하는 기자재로 주문・제작 방식으로 생산되고, 기자재의 단면 최대 길이가 2m를 초과하며 무게가 250kg 을 초과하는 융복합 멀티미디어 기기류 -> 지정시험기관/자기시험(해당 기자재의 적합성평가 유형을 적용)
4) 기타 원장이 인정하는 기자재 -> 자기시험
* 가.산업․과학․의료용 등으로 사용하는 고주파이용 기기류
* 다.전기기기 및 전동기기류
* 사. 무정전 전원장치
* 자.멀티미디어 기기류
※ 비 고
8. 하목 7)에 해당하는 기자재 중 정격입력이 10kVA를 초과하는 기자재는 적합성평가에서 제외한다.
9. 너목 2) 또는 3)의 기자재는 완성품 대신에 기구물(외부 구조물, 내부 구조물 등)을 제외한 구성품들을 별도로 조합하여 전자파적합성 시험을 할 수 있으며, 적합등록을 받은 구성품은 시험에서 제외할 수 있다. 다만, 시험성적서에는 시험에서 제외한 구성품 목록 및 식별부호를 기재하여야 한다.
[별표 4] 사용자안내문(제10조 관련)
1. 별표 1 제11호 가목, 자목에 해당하는 기자재 중 업무용 방송통신기자재
| 사 용 자 안 내 문 |
| 이 기기는 업무용 환경에서 사용할 목적으로 적합성평가를 받은 기기로서 가정용 환경에서 사용하는 경우 전파간섭의 우려가 있습니다. |
2. 별표 1 제11호 비고 제9호를 적용한 기자재
| 사 용 자 안 내 문 |
| 이 기기는 구성품들을 별도로 조합하여 적합성평가를 받은 기자재로, 완성품에 대한 전자파 적합성평가는 받지 않은 제품입니다. |
[전자파 적합성] - 전자파 적합성 인증의 표시 및 인증 확인 방법
[전자파 적합성] - 전자파 적합성 평가 대상 기자재 중 고시에 의해 비대상인 기자재
[전자파 적합성] - 요건면제 받은 기자재에 대한 면제 이행기간 연장 가능 여부(RRA KSDB 제1-1호)
[전자파 적합성] - 해외직구 제품의 중고 판매 시 적합성평가 여부(RRA KSDB 제2호)
[전자파 적합성] - 단순 기구물인 등기구의 적합성평가 대상 여부(RRA KSDB 제3-1호)
[전자파 적합성] - 전동스쿠터, 전동자전거 등의 적합성평가 대상 여부(RRA KSDB 제4-2호)
[전자파 적합성] - 병행 수입제품에 대한 적합성평가 방법(RRA KSDB 제5호)
[전자파 적합성] - 국내인증(KC)과 해외인증(CE, FCC)의 상호인정 가능 여부(RRA KSDB 제6-1호)
[전자파 적합성] - 적합성평가를 받은 중고기자재를 수입하는 경우(RRA KSDB 제7호)
[전자파 적합성] - 산업표준화법에 따른 KS인증제품 면제대상의 범위(RRA KSDB 제8호)
[전자파 적합성] - 자기시험 적합등록 대상기자재의 시험성적서 인정 범위(RRA KSDB 제10호)
[전자파 적합성] - 다수 신청인이 공동 시험을 통한 시험성적서 발급 방법(RRA KSDB 제11호)
[전자파 적합성] - 적합성평가표시의 전자적 표시(e-labelling) 방법 및 절차(RRA KSDB 제12-1호)
[전자파 적합성] - 전기자전거류의 구분(RRA KSDB 제13-1호)
[전자파 적합성] - 직류전원으로 동작하는 전기기기 및 전동기기류 등의 기자재에 대한 적합성평가 방법
[전자파 적합성] - 2012년 6월 30일 이전에 발급 받은 전기용품안전인증서의 전자파 적합성 확인방법
[전자파 적합성] - 전자파 적합성평가 사항의 변경 내용 및 변경신고
위키백과 - 전자파 적합성
ko.wikipedia.org/wiki/%EC%A0%84%EC%9E%90%ED%8C%8C_%EC%A0%81%ED%95%A9%EC%84%B1
어댑터 노이즈 대책
https://techweb.rohm.co.kr/knowledge/acdc/acdc_pwm/acdc_pwm04/5320
'전자파 적합성' 카테고리의 다른 글
| 전동스쿠터, 전동자전거 등의 적합성평가 대상 여부(RRA KSDB 제4-2호) (0) | 2021.08.10 |
|---|---|
| 단순 기구물인 등기구의 적합성평가 대상 여부(RRA KSDB 제3-1호) (0) | 2021.08.10 |
| 해외직구 제품의 중고 판매 시 적합성평가 여부(RRA KSDB 제2호) (1) | 2021.08.10 |
| 요건면제 받은 기자재에 대한 면제 이행기간 연장 가능 여부(RRA KSDB 제1-1호) (0) | 2021.08.10 |
| 전자파 적합성 평가 대상 기자재 중 고시에 의해 비대상인 기자재 (1) | 2021.07.06 |
| 전자파 적합성 면제 대상 기자재 (0) | 2021.07.02 |
| 전자파 적합성 인증의 표시 및 인증 확인 방법 (1) | 2021.06.22 |
| 전자파 (0) | 2021.06.08 |

